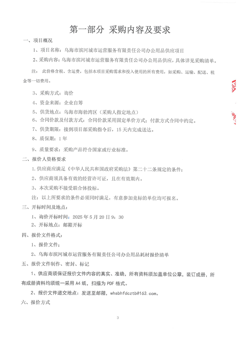
党群工作
OPEN PARTY AFFAIRS







本文网址:http://www.whsctgs.com/news/info2103.html
相关推荐
- 2025-12-262024年度乌海市直属国有企业负责人薪酬信息公开披露表
- 2025-12-16乌海市晟泰能源有限责任公司五虎山井田南部采空区灾害综合治理项目生态环境损害司法鉴定评估项目询价公告
- 2025-12-15“乌海城投集团”微信公众平台服务项询价公告
- 2025-12-152026年滨河城服公司市场化服务项目【网上竞价】
- 2025-11-21乌海市晟泰能源有限责任公司五虎山井田南部采空区灾害综合治理项目边坡稳定性分析评价报告
- 2025-11-19社会稳定风险评估工作公示
- 2025-11-19社会稳定风险评估工作公示
- 2025-11-07乌海市滨河城市运营服务有限责任公司中大型电动扫地机(车)供应项目询价文件
- 2025-10-31滨河二期道路及附属工程-绿化土方工程测绘服务限高价报价公告
- 2025-10-14乌海市城市建设投资集团有限责任公司关于终止与内蒙古华格项目管理咨询有限责任公司业务合作的通知
友情链接: 服务宗旨:以“客户满意”为中心经营理念:以人为本 团结务实 实业城投 服务社会
地址:内蒙古乌海市海勃湾区110国道1090公里处(原儿童福利院院内) 电话:0473-2881887
Copyright © 2019 乌海市城市建设投资集团有限责任公司 All Rights Reserved. 蒙ICP备17000474号-1


